来也动态2015.08.27
2012年10月,来也股份承担编制《浙江省衢州市市区旅游总体规划》,基于衢州市坐拥全国一流消费市场,旅游休闲度假资源优越,但传统观光乏力,休闲体验产品欠缺等因素,在规划中首次提出了“国家休闲区”的理念。理念一提出,便获得了国家旅游局、全国休闲标准化技术委员会、衢州市市委市政府的高度赞同,四方联动迅速展开国家休闲区试点城市创建工作。
2013年4月,全国休闲标准化技术委员会正式授牌衢州“首个国家休闲区创建试点城市”。衢州市通过国家休闲区的建设厘清市域“两区四县”的产业功能分工,通过差异化定位与发展,构建起统筹协作、高效联动的市域旅游休闲产业功能区体系。
在理论指导实践的基础上,来也股份受国家旅游局的委托承担编制了《国家旅游休闲区规划建设导则》。通过理念提出、首个试点城市的创建、《导则》的编制,来也股份最终形成了完整的“国家旅游休闲区”规划体系,对国家旅游休闲区的设立条件、建设任务、规划编制、管理制度建设等做了明确要求。并相继在《浙江衢州常山县国家休闲区总体规划》、《浙江江山市国家休闲区总体规划》、《江西修水国家旅游休闲区总体规划》、《重庆丰都南天湖•雪玉山国家休闲主体功能区总体规划》、《环巢湖国家旅游休闲区总体规划》中推行实践。
日前,国家旅游局复函安徽省人民政府,同意合肥市开展创建环巢湖国家旅游休闲区试点工作。这是继衢州首个国家休闲区创建试点城市授牌后,又一个国家旅游休闲区试点的样板,是国家层面对“国家旅游休闲区”规划体系的高度认可和实地践行。本文就旅游休闲区的创建任务、路径和保障机制进行一个简要阐述。

修水国家旅游休闲区总体规划图
旅游休闲区是在旅游休闲资源富集的区域,依托良好的生态环境和较好的气候条件、区位条件,以休闲产业为引导的旅游功能区。在国民福利事业层面,可以通过创建集中供给公共旅游休闲产品来增加社会总体福利和提高国民生活品质;在旅游休闲产业层面,通过引导产业资金、技术、人才高效集聚,充分发挥旅游休闲产业的经济效益;国土资源利用层面,强调集约化利用土地,积极利用城乡低丘缓坡、滨水地带、采空区、滩涂用地等非农耕地,充分盘活土地资源。
创建任务上,旅游休闲区注重“公共休闲资源保护与利用”、“土地与水域的集约开发与利用”、“休闲设施开发和利用”、“城乡产业转型与发展”、“特色城镇与村落发展”五个方面。
修水为什么适合创建旅游休闲区?
1、修水县具备创建国家旅游休闲区的生态、自然与文化资源基础
修水生态环境优越,休闲资源丰富,有良好的避暑、健身康体休闲环境;其文化内涵深厚,拥有黄龙宗、名人故里、客家文化等具有国际、国内影响力的人文资源。
2、修水县具备创建国家旅游休闲区的市场基础
位于武汉、长沙、南昌三个省会城市形成的金三角的中心,周围环绕有武宁县、靖安县、奉新县、宜丰县、铜鼓县等九个县,人口规模约2600万,客源市场的潜力巨大。

3、修水县旅游产业发展正在起步,休闲需求旺盛,历史包袱轻
从经济上看,修水县近年财政收入呈逐年上升的趋势,在九江市各县市中处于较高水平,老百姓的休闲需求逐步增强。从产品供给上看,全县目前以免费的公共休闲产品为主,包括1家4A级景区、4家3A级景区,休闲产品具备一定规模。
4、创建旅游休闲区,更有利于解决修水旅游发展存在的问题,工作重点在完善旅游休闲产业体系、打造旅游休闲项目、完善基础服务设施、提高认知度等方面。
1、有序推进、齿轮驱动的发展模式

2、产业融合路径,实现文旅融合、农旅融合、生态与旅游融合

通过融合,修水县形成了多样化的旅游产品,包括佛教文化朝拜养生产品、温泉康疗度假产品、红色文化教育产品、古城文化休闲产品、乡村休闲体验产品等,以及提出“修水,空气都是甜的”主打绿色生态牌的宣传口号。
3、构建产业聚集区、产业廊道,实现产业聚集的发展路径

朗田村街区风貌改造效果图
围绕核心城市和资源,形成旅游产业聚集区;围绕通景道路形成旅游产业廊道,促进休闲产业聚集。
通过规划,修水县形成以修河为载体的休闲带和以城区、黄龙山、五梅山、乡村为核心的产业聚集区。
4、选定特色城镇打造旅游休闲导向的风情小镇和旅游服务集镇
风情小镇是以旅游业为主导的服务集镇,空间上包括旅游服务业态集聚区,能够集中休闲度假接待空间,提供食宿购娱服务;旅游周边业态发展区,集中景观农业、特色手工业等旅游周边业态;并且提供旅游交通集散服务与居住配套。旅游服务集镇主要提供旅游交通集散服务,要做好业态空间与景观的营造,使其满足旅游服务集镇的要求。
全县共确定了11个重点旅游镇, 17个旅游示范村。对重点旅游村镇的产业构成、街区风貌、重点旅游项目等进行规划。

风景道沿线村镇风貌改造效果图(征村)
5、品牌突出、层次清晰的产品开发路径
修水形成了以宁州古城、宁州水乡、黄龙宗佛教文化、红色文化、生态文化为核心的品牌优势产品。以乡村休闲、滨水休闲、城市休闲为支撑的休闲产品体系。
运营管理保障
成立 “旅游休闲区管理委员会”,其成员来自修水县政府有关部门、项目经营方、本地居民、规划咨询单位等旅游休闲区的所有利益相关方。委员会下设投资管理领导小组、招商及投资商服务小组、旅游项目规划建设小组、行业管理领导小组、旅游交通领导小组、营销促进领导小组、城市风貌建设改进小组七个领导小组。负责休闲区重大事项的制定与监管。
资金保障
拓宽融资渠道:通过采用BOT、PPP等方式将盈利性的基础设施、接待服务设施、旅游项目推向市场,吸引更多民间、社会或外商资本参与;
加大政府投资力度:对一些重点项目进行扶持;
争取专项资金支持:积极争取生态旅游、农业旅游、文化旅游、乡村旅游、体育旅游、地质遗迹保护等项目的资金。
人才保障
大力推进旅游人才体系的建设,全面提高修水旅游从业人员的综合素质。充分发挥旅游专门学校旅游职业培训的作用,培养更多的旅游专门人才。
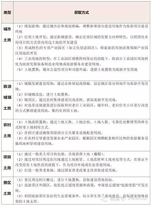
土地保障
针对不同类型土地,采取差异化的获取路径,保证项目实施。
